Recombinant Mouse Mast/stem cell growth factor receptor Kit (Kit), partial (Active)

In Stock
Code CSB-MP012375MO1
Abbreviation Recombinant Mouse Kit protein, partial (Active)
MSDS
Size $138
Order now
Image
  • (Tris-Glycine gel) Discontinuous SDS-PAGE (reduced) with 5% enrichment gel and 15% separation gel.
  • Activity
    Measured by its binding ability in a functional ELISA.Immobilized Mouse Kit at 2 μg/ml can bind Mouse Kitlg (CSB-MP012376MO1d9). The EC50 is 19.35-24.80 ng/mL. Biological Activity Assay
  • Activity
    Mouse Kitlg (CSB-MP012376MO1d9) captured on Protein A Chip can bind Recombinant Mouse Kit with an affinity constant of 15.1 nM as detected by MetaSPR Assay (WeSPRTM 200). Biological Activity Assay
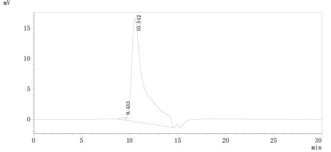
  • The purity of Kit was greater than 95% as determined by SEC-HPLC
Have Questions? Leave a Message or Start an on-line Chat

Product Details

Purity
Greater than 95% as determined by SDS-PAGE.Greater than 95% as determined by SEC-HPLC.
Endotoxin
Less than 1.0 EU/ug as determined by LAL method.
Activity
①Measured by its binding ability in a functional ELISA.Immobilized Mouse Kit at 2 μg/mL can bind Mouse Kitlg (CSB-MP012376MO1d9). The EC50 is 19.35-24.80 ng/mL.
②Mouse Kitlg (CSB-MP012376MO1d9) captured on Protein A Chip can bind Recombinant Mouse Kit with an affinity constant of 15.1 nM as detected by MetaSPR Assay (WeSPRTM 200).
Target Names
Uniprot No.
Alternative Names
Mast/stem cell growth factor receptor Kit; SCFR; EC 2.7.10.1; Proto-oncogene c-Kit; Tyrosine-protein kinase Kit; CD antigen CD117
Species
Mus musculus (Mouse)
Source
Mammalian cell
Expression Region
25-523aa
Target Protein Sequence
SQPSASPGEPSPPSIHPAQSELIVEAGDTLSLTCIDPDFVRWTFKTYFNEMVENKKNEWIQEKAEATRTGTYTCSNSNGLTSSIYVFVRDPAKLFLVGLPLFGKEDSDALVRCPLTDPQVSNYSLIECDGKSLPTDLTFVPNPKAGITIKNVKRAYHRLCVRCAAQRDGTWLHSDKFTLKVRAAIKAIPVVSVPETSHLLKKGDTFTVVCTIKDVSTSVNSMWLKMNPQPQHIAQVKHNSWHRGDFNYERQETLTISSARVDDSGVFMCYANNTFGSANVTTTLKVVEKGFINISPVKNTTVFVTDGENVDLVVEYEAYPKPEHQQWIYMNRTSANKGKDYVKSDNKSNIRYVNQLRLTRLKGTEGGTYTFLVSNSDASASVTFNVYVNTKPEILTYDRLINGMLQCVAEGFPEPTIDWYFCTGAEQRCTTPVSPVDVQVQNVSVSPFGKLVVQSSIDSSVFRHNGTVECKASNDVGKSSAFFNFAFKEQIQAHTLFTP
Mol. Weight
56.9 kDa
Protein Length
Partial of Isoform 2
Tag Info
C-terminal 10xHis-tagged
Form
Lyophilized powder
Note: We will preferentially ship the format that we have in stock, however, if you have any special requirement for the format, please remark your requirement when placing the order, we will prepare according to your demand.
Buffer
Lyophilized from a 0.2 μm sterile filtered PBS, 6% Trehalose, pH 7.4
Reconstitution
We recommend that this vial be briefly centrifuged prior to opening to bring the contents to the bottom. Please reconstitute protein in deionized sterile water to a concentration of 0.1-1.0 mg/mL.We recommend to add 5-50% of glycerol (final concentration) and aliquot for long-term storage at -20°C/-80°C. Our default final concentration of glycerol is 50%. Customers could use it as reference.
Troubleshooting and FAQs
Storage Condition
Store at -20°C/-80°C upon receipt, aliquoting is necessary for mutiple use. Avoid repeated freeze-thaw cycles.
Shelf Life
The shelf life is related to many factors, storage state, buffer ingredients, storage temperature and the stability of the protein itself.
Generally, the shelf life of liquid form is 6 months at -20°C/-80°C. The shelf life of lyophilized form is 12 months at -20°C/-80°C.
Lead Time
Basically, we can dispatch the products out in 3-7 working days after receiving your orders. Delivery time may differ from different purchasing way or location, please kindly consult your local distributors for specific delivery time.
Notes
Repeated freezing and thawing is not recommended. Store working aliquots at 4°C for up to one week.
Datasheet & COA
Please contact us to get it.

Customer Reviews and Q&A

 Customer Reviews

There are currently no reviews for this product.

Submit a Review here

CUSABIO guaranteed quality
icon of phone
Call us
301-363-4651 (Available 9 a.m. to 5 p.m. CST from Monday to Friday)
icon of address
Address
7505 Fannin St., Ste 610, Room 7 (CUBIO Innovation Center), Houston, TX 77054, USA
icon of social media
Join us with

Subscribe newsletter

Leave a message

* To protect against spam, please pass the CAPTCHA test below.
CAPTCHA verification
© 2007-2026 CUSABIO TECHNOLOGY LLC All rights reserved. 鄂ICP备15011166号-1
Place an order now

I. Product details

*
*
*
*

II. Contact details

*
*

III. Ship To

*
*
*
*
*
*
*

IV. Bill To

*
*
*
*
*
*
*
*